Aumente la eficiencia de los reclutadores y la capacidad de recursos humanos con flujos de trabajo avanzados de GenAI
Los agentes de IA gobernados extraen habilidades, resumen los currículums y alinean las señales de los candidatos de los sistemas ATS, como Greenhouse y Workday Recruiting, lo que reduce los ciclos de revisión de los reclutadores
La automatización controlada gestiona las consultas repetitivas y de gran volumen de los empleados, lo que mejora el cumplimiento de los SLA y la satisfacción de los empleados.
Garantice el RBAC, los límites de datos y los registros de auditoría a nivel de token para que los datos de compensación, rendimiento e identificación se rijan por el GDPR, la EEOC y las políticas de privacidad internas
Arquitectura de IA empresarial para flujos de trabajo de PeopleOps sensibles a la PII

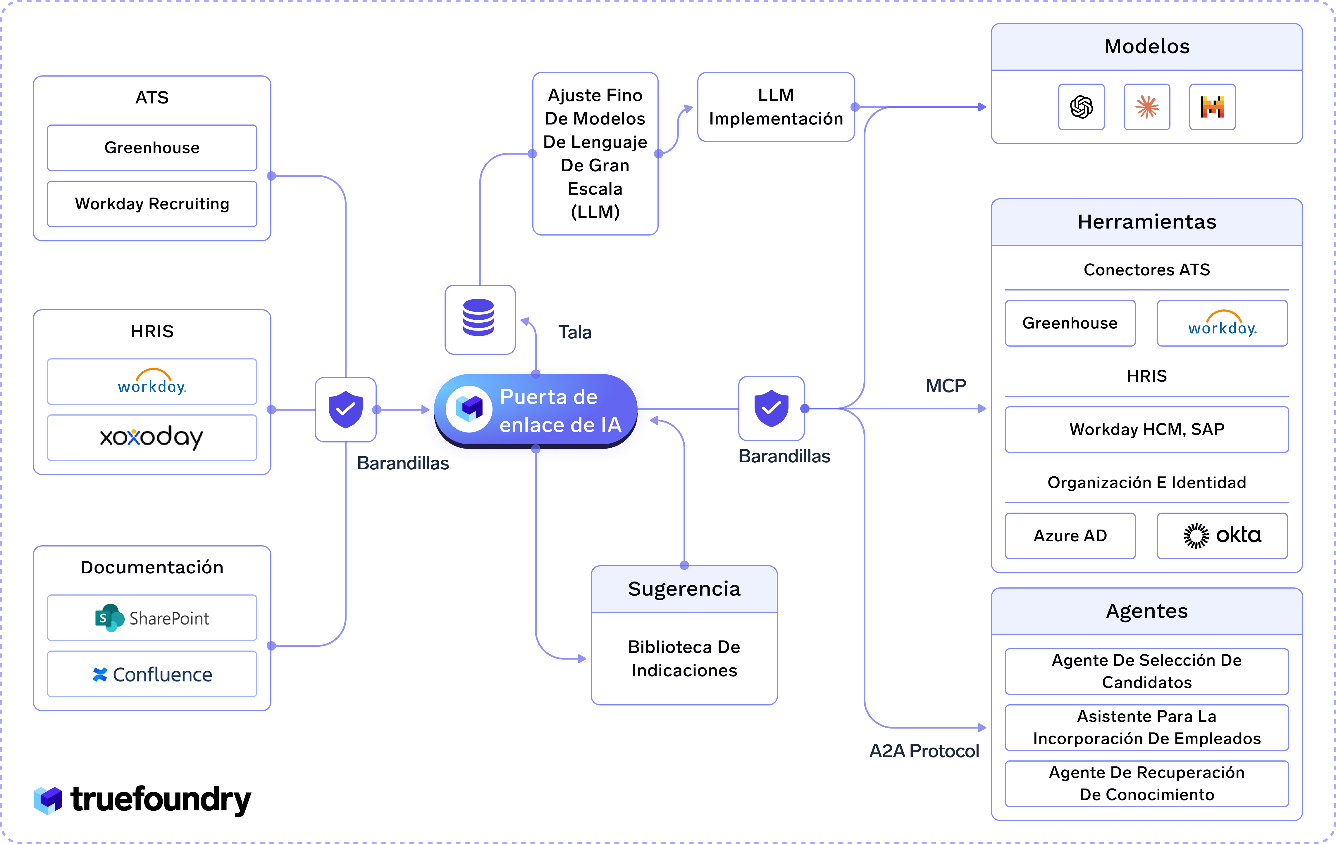
Puerta de enlace de IA unificada para un uso estandarizado de recursos humanos y contratación
.webp)
- Centralice el acceso a los modelos GenAI aprobados a través de una única puerta de enlace de IA, de modo que los equipos puedan adoptar GenAI de forma coherente en herramientas como Greenhouse, Workday Recruiting y portales de conocimiento
- Aplica el RBAC, las restricciones de salida y el registro de mensajes y salidas para mantener los límites de privacidad de la PII y cumplir con las políticas de manejo de datos del RGPD, la CCPA y la EEOC
Ciclo de vida de los agentes gobernado por MCP para una automatización de recursos humanos controlada
.webp)
- Amplíe varios agentes de recursos humanos y contratación a través de MCP Gateway con acceso limitado a las herramientas, control de versiones y comportamiento auditable a medida que aumentan las responsabilidades
- Aplique el acceso con privilegios mínimos y el registro completo de interacciones para reducir las demoras en la detección y el atraso de HRSD, sin exponer información no autorizada

Barandillas operativas para escalar de forma segura las operaciones de personal
.webp)
- Configure los controles de enrutamiento, almacenamiento en caché, respaldo y presupuesto para que los agentes sigan siendo confiables durante los aumentos repentinos de contratación, los ciclos de revisión y la incorporación de grandes grupos
- Supervise la latencia, la precisión y el uso de los tokens de forma centralizada para que HRIT y TalentOps puedan aplicar los límites de uso y costos a medida que la adopción de GenAI crece en toda la fuerza laboral

Implemente la IA de la agencia en los ciclos de selección, incorporación y rendimiento
No se me ocurre nada que no me guste de la solución de TrueFoundry. Estamos utilizando la solución de incrustación de TrueFoundry para nuestros módulos RAG. Necesitábamos una solución de integración rápida que pudiera gestionar varios fragmentos de datos simultáneamente para reducir la sobrecarga de la red y acelerar el proceso de integración. TrueFoundry proporcionó un excelente solución para esto, gestionando todas las complejidades para que podamos concentrarnos sobre nuestras soluciones empresariales.

GenAI infra: simple, más rápido y más barato
Los equipos de recursos humanos y contratación confían en nosotros para escalar GenAI














