FinOps for AI: Optimizing AI Infrastructure Costs
Introduction
Financial Operations (FinOps) has become an essential discipline in the cloud era, bringing together engineering, finance, and business teams to maximize the value of technology spend. As enterprises adopt AI and large language models (LLMs) at scale, FinOps principles are now crucial for AI workloads as well.
Why? Because AI introduces new cost challenges that traditional cloud cost management wasn’t designed to handle. In the AI-driven world, controlling spend is as critical as model accuracy or uptime. Here are some unique cost challenges introduced by modern AI initiatives:
- Unpredictable LLM Usage & Token Costs: Large language models often use token-based pricing, where you pay per input/output token. Usage can spike unpredictably with user behavior or new features. A single complex prompt chain or a verbose response can quietly consume 10× more tokens (and cost) than expected. Without visibility, teams often don’t realize how fast costs pile up until an eye-popping bill arrives. In short, token-based AI services make budgeting uncertain, potentially sinking ROI unless actively managed.
- Multi-Cloud GPU Sprawl: AI workloads commonly require GPUs, which are expensive and can be deployed across on-premises and multiple clouds for flexibility. This hybrid, multi-cloud GPU usage fragments cost tracking. Different cloud providers have different GPU pricing, and on-prem clusters add capital and operational expenses. Deciding when to rent cloud GPUs versus utilize owned hardware becomes a FinOps decision. Moreover, GPU instances left idle or underutilized can burn money quickly. Capacity management and rightsizing (e.g. using reserved instances, shutting down idle GPUs) are harder when workloads span AWS, Azure, GCP, and on-prem data centers, each with their own billing models. The lack of unified oversight can lead to costly inefficiencies in GPU utilization.
- Prompt Orchestration Complexity: Advanced AI applications often orchestrate multiple model calls and tools in a single workflow. For example, a retrieval-augmented generation (RAG) system might perform a vector database query, then call an LLM, then perform additional analysis – each step incurring its own cost. Likewise, agent-based systems may loop through many LLM calls to complete a task. These multi-step prompt pipelines can inadvertently multiply costs per user query. A small change in a prompt or an agent’s behavior can explode the consumption of tokens or GPU time overnight. Traditional cloud cost controls struggle here – you need AI-specific strategies to track and optimize at the workflow level, not just per VM or API call.
- Tooling Fragmentation and Visibility Gaps: In many enterprises, AI development sprang up in silos. One team uses OpenAI’s API, another fine-tunes open-source models on Kubernetes, a third experiments on a cloud GPU service – all with separate tools and no unified cost view. This fragmentation makes it difficult for finance or platform teams to answer basic questions like “Which projects or teams are driving our AI spend?” or “What’s the unit cost per model inference for our product?” Each provider or tool has its own billing metrics, and usage might not be consistently tagged. Without centralized governance, cost accountability slips – expenses can “hide” in different budgets, and opportunities for savings (like eliminating redundant workloads or caching repeated queries) are missed.
This leads to the need for Finops for AI. Just as cloud FinOps brought governance to cloud spend, AI FinOps focuses on cost visibility, accountability, and optimization for AI/ML workloads. It’s about treating AI model usage and infrastructure spend as a managed, measurable investment. By regularly tracking AI costs, setting budgets/quotas, optimizing resource usage (e.g. GPUs), and aligning spend with business value, organizations can innovate with AI responsibly and sustainably. In practice, this means monitoring metrics like cost-per-token or GPU-hours per model, empowering cross-functional teams (engineering, ML, finance) with insights, and proactively controlling costs.
Implementing AI FinOps
How can teams achieve effective FinOps for AI?
This is where platforms like TrueFoundry help by embedding cost optimization and governance tools directly into your AI infrastructure. TrueFoundry provides a unified solution that addresses the challenges above head-on. It enables organizations to regain control over AI spend through capabilities that provide visibility, cost controls, and intelligent optimizations. Let’s explore how TrueFoundry helps implement AI FinOps:
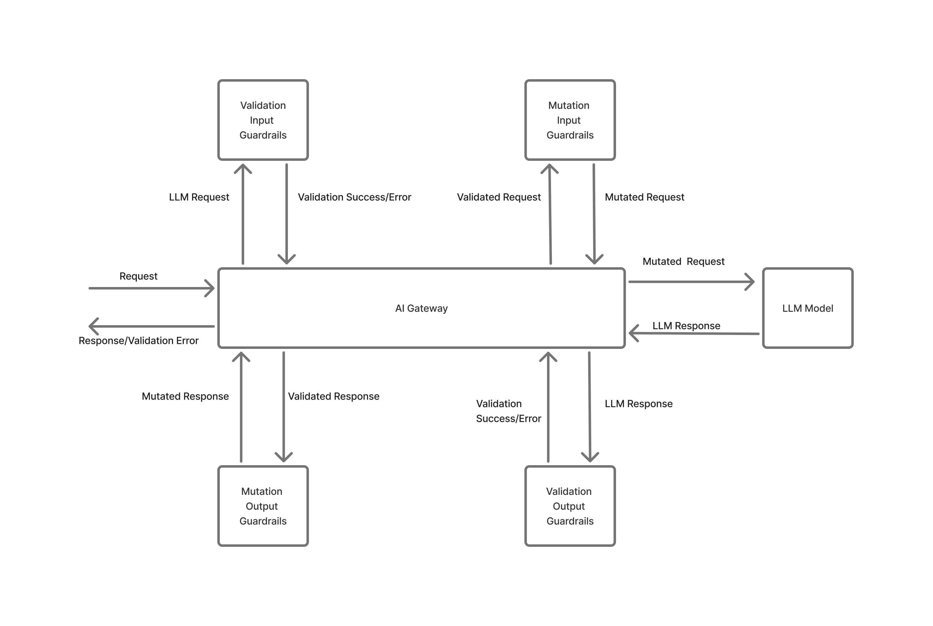
AI Gateway for Usage Management and Cost Governance
At the core of TrueFoundry’s approach is the AI Gateway – a specialized gateway that brokers all AI model requests (whether to external LLM APIs or internal models) and enforces policies. Think of it as a smart control plane that centralizes AI usage. By routing all application requests through the gateway, you gain a single choke point to monitor and manage costs in real time. Key governance features of TrueFoundry’s AI Gateway include:
- Rate Limiting and Quotas: The gateway allows flexible rate limits and usage quotas to be set per user, team, or application. For example, you can cap a particular user at 1,000 requests/day or limit a department to a certain token budget per month. These guardrails ensure that one runaway script or an unexpected usage spike doesn’t blow your budget. If limits are exceeded, the gateway can throttle or gracefully reject calls, and even send alerts. This budget enforcement mechanism is a safety net against unpredictable costs – it turns “surprise bills” into impossibilities. Teams can still experiment with AI, but within safe cost boundaries.

- Cost-Based Access Policies: TrueFoundry’s AI Gateway lets you enforce policies about who can use expensive models and when. For instance, you might restrict high-cost models (like a premium GPT-4 tier) to only critical production use-cases, while directing non-critical or early development queries to cheaper alternatives. By governing access to various model endpoints, you align usage with business priorities. The gateway also supports prompt filtering rules – e.g. blocking extremely long prompts or disallowing certain expensive operations – to prevent inadvertent costly requests. All these controls are centrally managed, avoiding the need to hard-code limits in each application.
- Unified Multi-Model Endpoint: In practice, an AI Gateway provides a single unified endpoint for all your AI model calls across providers. This abstraction itself helps FinOps because it standardizes usage monitoring and makes switching or routing between models seamless based on cost. The gateway understands token usage and cost for each integrated model (OpenAI, Anthropic, Cohere, open-source models, etc.) and can uniformly log and control them. This means even if you use multiple AI vendors, you have one place to enforce quotas and collect usage data. It eliminates the visibility gap caused by fragmented tools – every request, whether it hits a cloud API or a local model, is tracked and governed.
- Real-Time Spend Guardrails: TrueFoundry’s gateway also supports budget alerts and automated shutdowns. You can define spend thresholds (e.g. $X per day or per project) and get alerted when nearing the limit. In extreme cases, the gateway can temporarily cut off further calls once a budget limit is reached to prevent any overrun. By embedding cost governance into the AI architecture, TrueFoundry ensures cost control isn’t an afterthought – it’s active and continuous. As one TrueFoundry blog notes, an AI gateway “turns AI consumption from an unpredictable expense into a managed, measurable, and optimizable system.”

Overall, the AI Gateway acts as an automated FinOps officer for AI services: it watches every request, keeps everyone honest with usage limits, and funnels all activity through cost-aware policies. Instead of leaving costs to chance, the gateway “embeds cost governance directly into your AI architecture”, making controlled spending the default.
Fine-Grained Cost Attribution and Observability
Visibility is the foundation of FinOps. TrueFoundry provides rich observability and logging for every AI request, enabling teams to deeply understand where their AI budget is going. When all model usage passes through TrueFoundry’s platform, it records comprehensive metadata for each call: which model was used, how many input/output tokens were consumed, latency, timestamp, which user or service made the call, and even custom tags like team name, feature name, or customer ID This yields fine-grained cost attribution that was practically impossible to get when teams called models directly.
With TrueFoundry’s usage analytics dashboards, you can slice and dice this data across multiple dimensions in real time. For example:
- View cost and usage by team or project – Identify which departments or product features are driving the highest token usage and cloud API costs. This makes internal chargeback/showback trivial, since each team’s consumption (and therefore portion of the bill) is clearly visible. Finance teams love this clarity, as it drives accountability: when a team sees a dashboard of their monthly AI spend, they are incentivized to optimize prompts and usage.
- Track usage by customer or tenant (for B2B products) – If you’re a SaaS provider using AI, TrueFoundry’s tagging can attribute costs per end-custome. This enables usage-based billing models or simply understanding which customers use the most AI resources. It informs pricing strategy and helps flag outlier customers who might be unprofitable due to heavy usage.
- Analyze cost per feature or use-case – By tagging requests with a feature name, product managers and ML engineers can see which features (e.g. an AI chatbot vs. a recommendation engine) are consuming the most tokens or GPU time. If one feature’s cost is disproportionate to its user value, that’s a signal to optimize its implementation (or its pricing). This ties AI spend to business outcomes, embodying the FinOps principle of measuring ROI on your AI investments.

All these insights are accessible through interactive dashboards and APIs. TrueFoundry displays real-time graphs for metrics like total requests, tokens per second, error rates, and cost trend. You can filter and group by any tag or attribute, making it easy for cross-functional teams to get the specific view they need. For instance, an engineering lead might look at which prompts are slow or costliest to inform model tuning, while a finance analyst might focus on month-to-date spend by business unit.
Crucially, this observability isn’t just for after-the-fact reports – it enables immediate action and optimization. With granular data, you can detect anomalies or inefficiencies early. TrueFoundry’s system can flag unusual spikes, such as a sudden 5× jump in token usage this hour (which might indicate a bug or misuse). Early detection means the team can quickly intervene (perhaps a rogue process is hitting the API in a loop) before it drains the budget. Observability also feeds into reliability and performance tracking – you see how latency or error rates correlate with cost, helping ensure you’re not just saving money but also meeting SLAs.
Finally, this level of detail supports predictable budgeting and planning. By having historical usage patterns broken down by teams and features, organizations can forecast future spend much more accurately than the old “no visibility” approach. Finance can collaborate with engineering using shared data to set realistic budgets for AI projects, adjust those budgets as usage grows, and verify that increased usage is translating into expected business value. In sum, TrueFoundry gives you “a transparent view of usage data” across the org– turning AI cost from a black box into a well-illuminated, manageable domain.
GPU Orchestration and Auto-Scaling for Cost Efficiency
In addition to managing third-party AI API costs, FinOps for AI also means optimizing infrastructure costs when you run your own models or training jobs. TrueFoundry’s platform includes powerful capabilities for GPU orchestration, scaling, and utilization that help minimize waste and expense on the infrastructure side.
Multi-Cloud & On-Prem Deployment: TrueFoundry lets you launch GPU workloads across AWS, Azure, GCP, or on-premises clusters with equal ease. This flexibility means you can choose the most cost-effective or available infrastructure for each job. For example, you might run steady 24/7 inference on reserved on-prem GPUs (lower amortized cost) while bursting to cloud GPUs for spiky workloads. TrueFoundry provides a unified interface to manage all these environments, so teams don’t need separate processes for each cloud. This helps contain “cloud sprawl” and allows a true hybrid cost strategy – use the right resource at the right time to optimize cost and performance.
Auto-Scaling and Right-Sizing: A common source of waste is provisioning GPUs for peak load and then having them sit underutilized during lulls. TrueFoundry solves this with automatic scaling of GPU resources based on demand. Models deployed on TrueFoundry can scale out when request volume increases and scale back down when it drops. This elasticity ensures you’re only paying for the GPU capacity you actually need at any given time. Moreover, TrueFoundry supports scaling to zero or intelligent idle shutdown – if a GPU service hasn’t received traffic for a configured period, the platform can suspend or shut it off automatically. This prevents those scenarios where a dev team spins up a costly GPU instance and forgets to turn it off over the weekend. By eliminating idle GPU time, organizations can save a huge chunk of costs (since high-end GPU instances can cost tens of thousands of dollars annually if left running full-time).
Maximizing GPU Utilization (MIG & Fractional GPUs): TrueFoundry also supports advanced techniques like NVIDIA Multi-Instance GPU (MIG) and GPU time-slicing. These allow you to run multiple smaller workloads on a single GPU in isolation. For example, if you have several lightweight model inference tasks, the platform can pack them onto one GPU (using MIG partitions or scheduling timeshares) instead of needing 3–4 separate GPUs at low utilization. This maximizes hardware utilization and drives down the cost per workload. Essentially, TrueFoundry’s orchestration can split GPUs into fractions for different tasks, so you get more mileage out of each GPU you’ve paid for. It minimizes the common problem of “GPU stranding” (where a job only uses 20% of a GPU but the rest sits unused because it’s locked to that job).
Smart GPU Selection: With a catalog of GPU types available, TrueFoundry makes it easy to choose the most cost-efficient hardware for each job. Need to fine-tune a huge transformer? Spin up an NVIDIA H100 for a few hours. Serving a lightweight model endpoint? Use a smaller T4 or A10 GPU which is far cheaper. The platform abstracts away the low-level setup, so switching to a different GPU class is simple. This encourages teams to right-size their hardware – they won’t overpay for a top-tier GPU when a lower-cost one suffices, because TrueFoundry has made it frictionless to use any GPU on any cloud. By matching task requirements to the appropriate GPU (in terms of power and price), you avoid over-provisioning expense.
Prompt Caching and Intelligent Model Routing
TrueFoundry’s AI Gateway brings additional cost-performance optimizations that directly target the unique nature of LLM workloads: caching and dynamic model routing. These features help teams make cost versus quality trade-offs in a smart, automated fashion.
Intelligent Model Routing: Not every query to an AI model needs the most powerful (and expensive) model. Often, a lighter-weight model can handle simple requests at a fraction of the cost. TrueFoundry’s gateway includes policy-based routing that can direct requests to different models or providers based on the content or context of the request. For example, you might configure a rule: “If the prompt is a straightforward factual question, send it to our small open-source model first; if that model’s confidence is low or the query looks complex, then route to GPT-4.” This kind of tiered model strategy lets you serve the majority of requests with a low-cost model and only escalate to a pricey model for the truly hard cases. Many teams find a 90/10 or 80/20 split works well – e.g. 90% of queries handled by a fast, cheap model, and 10% routed to the large model for higher reasoning. By using multiple models in an adaptive way, enterprises can dramatically cut inference costs while maintaining overall quality, achieving the best of both worlds. TrueFoundry makes this possible through easy-to-configure routing rules and even machine learning-based routing decisions. Over thousands of requests, the savings add up enormously by avoiding overkill on simple tasks.
Prompt & Response Caching: Another major cost lever is eliminating redundant work. In many applications, users or systems might ask the same questions repeatedly or generate the same requests in a loop. TrueFoundry’s gateway offers built-in response caching to capitalize on these repetitions. If a request comes in that the system has seen before, the gateway can return the cached answer instantly instead of invoking the model again (and paying again). This saves not only cost but also improves latency for the user. Even partial caching is useful: for instance, caching an expensive intermediate result in a multi-step workflow so that subsequent steps don’t have to recompute it. TrueFoundry supports both straightforward exact-match caching and more advanced semantic caching, where even semantically similar prompts (not byte-identical text, but essentially the same question) can be treated as cache hits. In the right scenarios, semantic caching can greatly improve the cache hit rate and some studies have shown it can reduce LLM API costs by up to 70%. Imagine answering a frequently asked question from customers – with caching, you pay for the model’s answer once and reuse it many times after.
Together, intelligent routing and caching allow organizations to make granular cost-performance tradeoffs on the fly. You’re no longer locked into one model that might be overkill, nor paying repeatedly for duplicate queries. TrueFoundry automates these optimizations behind the scenes. The gateway monitors usage patterns and applies these strategies uniformly, so you squeeze out inefficiencies that humans might miss in complex AI systems. Importantly, all this is configurable in an enterprise-friendly way – you can tweak routing rules or cache settings via TrueFoundry’s interface to align with your quality thresholds. The result is a system that continuously balances cost with outcome, ensuring you’re not overspending for marginal gains in accuracy or speed.
Usage Tracking Across Teams and Environments
A key FinOps principle is to align cost accountability with the teams driving the spend. TrueFoundry facilitates this by allowing usage tracking and cost attribution across every organizational dimension. As mentioned earlier, each request can be tagged by team, environment (dev/test/prod), or project. This means you can easily break down monthly AI costs by environment or stage – for example, see how much of your budget is going to production versus experimentation. This is useful for governance and for planning: if experimentation (R&D) usage is very high, you might enforce tighter budgets there, or conversely justify that spend as necessary innovation cost.
TrueFoundry’s platform also integrates with existing enterprise identity and access controls, so usage can be tied back to internal user accounts or service accounts. Audit logs and reports can show exactly which user or service triggered each cost. This level of attribution makes it possible to implement chargeback models or showback to internal business units. For example, if the marketing team uses 20% of the AI tokens in a month for their initiatives, FinOps can allocate 20% of the cost to the marketing budget. Such chargebacks drive behavioral change – teams become more conscious of their usage when they see the costs attached.
Moreover, multi-tenant SaaS providers benefit from TrueFoundry by gaining per-customer usage visibility. They can ensure that heavy usage by one client is either throttled or monetized appropriately. It prevents “noisy neighbor” issues where one customer’s overuse silently eats into margins. With the gateway’s quotas and the analytics tags, each tenant’s usage is neatly isolated and managed.
By tracking usage across teams and environments and customers in one system, TrueFoundry addresses the tooling fragmentation problem. All stakeholders – engineering, ML, finance, product – are looking at the same single source of truth for AI consumption. This fosters cross-team collaboration (another core tenet of FinOps). Engineers can work with finance using shared data to decide optimizations, and leadership can make informed decisions about scaling AI efforts knowing their cost profile. In essence, TrueFoundry provides the framework to treat AI usage as a measurable, governable business expense rather than an opaque technical cost.
Conclusion
AI can deliver transformative business value, but without the right cost controls it can also deliver unwelcome budget surprises. FinOps for AI is about making AI adoption sustainable – ensuring that the excitement of what AI can do is balanced with discipline in what it costs. The challenges of LLM token pricing, unpredictable workloads, GPU infrastructure, and fragmented tools make AI cost management complex. However, with a platform like TrueFoundry, enterprises don’t have to choose between innovation and budget discipline.
TrueFoundry’s solution brings cost visibility, control, and optimization directly into the AI lifecycle. By leveraging the AI Gateway, organizations achieve 40–60% reductions in AI inference costs on average, while also improving reliability and security. The platform delivers “accountability by design” – every dollar spent on AI can be attributed and justified – and it institutes automated guardrails so that spending never goes off the rails. Engineering and ML teams get the tools to optimize and scale infrastructure efficiently (through auto-scaling, routing, caching), and finance teams get the transparency and predictability they need (through granular tracking and quotas).
In short, TrueFoundry enables AI FinOps in practice. It turns what could be an opaque, runaway cost center into a governed, efficient utility. With cost governance baked in, companies can confidently scale up AI projects knowing that usage is optimized and under control. The result is the best of both worlds: the ability to innovate with advanced AI capabilities while maintaining predictable and optimized costs. By aligning AI infrastructure usage with FinOps principles, TrueFoundry helps enterprises maximize ROI on AI initiatives – turning cutting-edge AI into a financially sustainable, business-aligned enterprise capability.
Built for Speed: ~10ms Latency, Even Under Load
Blazingly fast way to build, track and deploy your models!
- Handles 350+ RPS on just 1 vCPU — no tuning needed
- Production-ready with full enterprise support
TrueFoundry AI Gateway delivers ~3–4 ms latency, handles 350+ RPS on 1 vCPU, scales horizontally with ease, and is production-ready, while LiteLLM suffers from high latency, struggles beyond moderate RPS, lacks built-in scaling, and is best for light or prototype workloads.






%20(28).png)


