Kong vs Portkey: Which AI Gateway Works for Enterprise LLM Infrastructure?

Built for Speed: ~10ms Latency, Even Under Load
Blazingly fast way to build, track and deploy your models!
- Handles 350+ RPS on just 1 vCPU — no tuning needed
- Production-ready with full enterprise support
Introduction
As large language models move from experimentation into production, teams are rethinking how AI traffic should be managed, secured, and observed. What once looked like a simple API integration now involves prompts, tokens, model routing, retries, cost tracking, and reliability concerns that traditional application infrastructure was never designed to handle.
Many engineering teams begin this journey by extending familiar API gateways such as Kong, leveraging existing routing, authentication, and rate-limiting patterns. As LLM usage grows, AI-native gateways like Portkey enter the picture, offering abstractions tailored to prompts, models, and token-level observability.
Both approaches aim to solve real problems but they come from fundamentally different starting points. Kong is rooted in managing HTTP APIs and microservices, while Portkey is designed specifically for LLM application workflows. The differences between these philosophies become increasingly important as AI systems scale across teams, environments, and production use cases.
In this article, we compare Kong and Portkey across architecture, observability, governance, and enterprise readiness. We’ll look at where each tool fits best, where limitations begin to surface, and what platform teams should consider as AI becomes a core part of their infrastructure stack.
What Is Kong?

Kong is a widely adopted API gateway built to manage, secure, and route HTTP traffic across microservices. It is commonly used as an ingress layer in Kubernetes-based architectures and is well known for handling concerns such as authentication, rate limiting, traffic routing, and request-level observability.
From an architectural standpoint, Kong is optimized for API-first systems. Its core abstractions revolve around endpoints, services, routes, and plugins—making it a strong fit for traditional backend and microservices environments where requests are stateless, predictable, and uniform.
Where Kong Works Well
- Mature API traffic management: Robust support for auth, throttling, retries, and load balancing
- Kubernetes-native deployments: Works well as an ingress or gateway layer in cloud-native stacks
- Extensible plugin ecosystem: Teams can customize behavior using plugins and middleware
- Operational familiarity: Platform teams often already run Kong for non-AI workloads
Using Kong for LLM Workloads
As teams introduce LLMs, Kong is often the first tool repurposed to manage AI traffic - treating LLM calls as just another API endpoint. This works initially for:
- Centralizing access to model APIs
- Applying basic rate limits
- Enforcing authentication and API keys
However, LLM traffic introduces properties that do not map cleanly to traditional APIs.
Limitations for AI and LLM Use Cases
- No native understanding of prompts or tokens: Requests are opaque JSON blobs
- Lack of token-level observability: Latency and status codes are visible, but token usage and cost are not
- No model-aware routing or fallbacks: Traffic rules are API-based, not model- or workload-aware
- Limited AI governance primitives: No built-in concepts for prompt control, model policies, or usage attribution across teams
As AI usage grows beyond simple experimentation, these gaps become increasingly visible, especially in multi-team or cost-sensitive environments.
What Is Portkey?

Portkey is an AI-native gateway designed specifically for applications built on large language models. Instead of treating LLM calls as generic API requests, Portkey introduces abstractions that are aligned with how AI applications actually work - prompts, models, tokens, and providers.
At its core, Portkey acts as an intermediary layer between AI applications and multiple LLM providers. It enables developers to switch between models, route traffic, and observe usage without tightly coupling application code to a specific provider’s API.
Where Portkey Works Well
- Model abstraction: Applications can route requests across multiple LLM providers through a single interface
- Prompt-aware routing: Traffic can be routed based on model, fallback logic, or provider availability
- Token-level observability: Visibility into tokens in/out, latency, and model usage
- Developer-first experience: Simple SDKs and dashboards optimized for LLM apps
How Portkey Improves on Traditional API Gateways
Compared to API gateways like Kong, Portkey is LLM-aware by design. It understands that:
- Cost is driven by tokens, not requests
- Reliability involves retries, fallbacks, and model switching
- Observability must include prompt execution details
This makes Portkey a strong choice for teams building and iterating on LLM-powered applications, especially in early or mid-stage production environments.
Where Portkey Starts to Fall Short
As LLM usage expands across teams and environments, some limitations emerge:
- Application-level focus: Primarily optimized for individual apps, not organization-wide AI platforms
- Limited infrastructure governance: Does not manage deployment, environment isolation, or infra-level policies
- Enterprise constraints: On-prem, air-gapped deployments, and strict data residency requirements are not core design goals
- Partial cost attribution: Token usage is visible, but tying costs to teams, environments, or business units can be challenging
These constraints become important when AI moves from being an application feature to a shared enterprise capability.
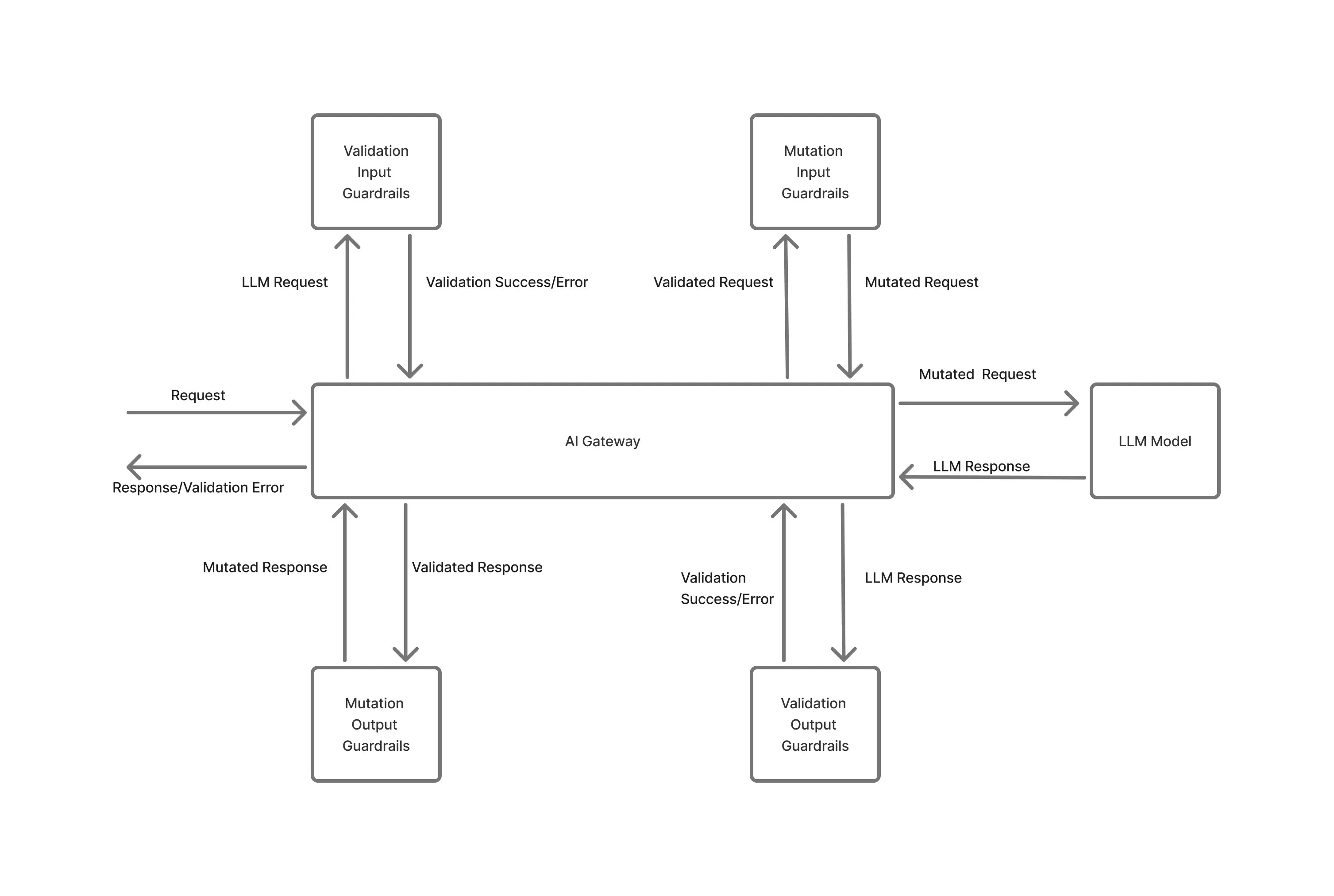
Architectural Comparison: Kong vs Portkey
While Kong and Portkey can both sit in front of AI workloads, they are built on very different architectural assumptions. Understanding this difference is critical for platform teams deciding how to scale AI beyond a single application.
When to Use Kong vs Portkey
When Kong Makes Sense
Kong is a good choice if:
- AI usage is minimal or experimental
- You already run Kong as your primary API gateway
- LLM calls are treated like any other third-party API
- You don’t need token-level observability or AI-specific governance
In this setup, Kong works as a temporary extension of existing API infrastructure.
When Portkey Makes Sense
Portkey fits well when:
- You’re building LLM-centric applications
- Model abstraction and provider switching are important
- You want token-level visibility without heavy infra work
- AI is owned by a single team or product
Portkey shines at the application layer, especially for fast-moving AI product teams.
Where Kong and Portkey Fall Short for Enterprise AI
Both Kong and Portkey address real challenges in the AI stack but they do so at different, and ultimately limited, layers. These limitations become apparent as AI evolves from a single application feature into a shared enterprise capability spanning multiple teams, environments, and regulatory boundaries.
AI Governance Goes Beyond Traffic Management
Kong is designed to govern API requests, not AI behavior. Prompts, tokens, model selection, and agent execution are opaque to the gateway.
Portkey introduces LLM-aware controls, but governance remains largely application-scoped.
Enterprise AI teams, however, need answers to questions such as:
- Which teams can access which models and in which environments?
- Which prompts, agents, or tools are approved for production use?
- How are policies enforced consistently across dozens of services and teams?
Neither Kong nor Portkey provides organization-wide AI governance as a first-class capability.
Cost Control Requires Infrastructure-Level Attribution
AI costs are shaped by a combination of:
- Token usage
- Model selection
- Request concurrency
- Underlying runtime infrastructure
Kong has no visibility into these AI-specific cost drivers.
Portkey exposes token-level metrics, but cost attribution becomes increasingly difficult as usage spans multiple teams, applications, and environments.
Without infrastructure-level attribution, platform and finance teams struggle to answer a basic question: who is spending what, and why?
Environment Isolation Is Non-Negotiable in Production
Production AI systems demand strict separation between:
- Development, staging, and production environments
- Internal and external workloads
- Regulated and non-regulated data
Kong was not built with AI environment isolation in mind.
Portkey optimizes for application workflows rather than enforcing hard environment boundaries.
For enterprises in regulated industries, this lack of isolation quickly becomes a deployment blocker.
Compliance and Data Residency Cannot Be Bolted On
Enterprise AI deployments must satisfy requirements such as:
- GDPR
- SOC 2
- ITAR
- Regional data residency and air-gapped execution
These constraints must be enforced at the infrastructure layer, not embedded into application code or handled manually by teams.
Kong treats AI traffic as generic HTTP requests.
Portkey assumes cloud-first, application-level usage.
Neither approach is designed for compliance-first AI deployments.
Modern AI Systems Extend Beyond Prompts
AI in production is no longer limited to synchronous prompt–response calls. Real-world systems include:
- Long-running agents
- Tool calls and orchestration
- Background jobs and batch inference
- Stateful and multi-step workflows
Gateways that focus only on API traffic or prompt routing fail to govern the full lifecycle of AI workloads.
The Enterprise Reality
As AI adoption matures, enterprises converge on the same realization: Gateways alone are not enough. Running AI in production requires an infrastructure layer that unifies access, deployment, observability, governance, and compliance. This is why organizations eventually move beyond API gateways and LLM application gateways toward AI-native infrastructure platforms built for enterprise scale
TrueFoundry: A Better Alternative for Enterprise AI Platforms
The limitations of Kong and Portkey stem from the same root cause: both were designed to solve gateway-level problems, not enterprise AI infrastructure problems.
As AI becomes a shared, production-critical capability, enterprises need more than traffic routing or prompt abstraction. They need a platform that treats AI governance, deployment, observability, and security as first-class infrastructure concerns. This is where TrueFoundry stands apart.
TrueFoundry is built around the idea that AI workloads should be managed like any other critical production system but with AI-native primitives. Instead of operating only in the request path, TrueFoundry functions as a unified AI control plane.
At a high level, TrueFoundry brings together:
- An AI Gateway for models, agents, and tools
- A deployment platform for AI services and batch jobs
- Infrastructure-level governance and policy enforcement
- Unified observability across tokens, models, and runtime behavior
- Enterprise-grade security, compliance, and isolation
TrueFoundry as an AI Control Plane

In many AI stacks, LLM usage is treated as an API integration problem: requests are routed, authenticated, and logged, but everything beyond the request boundary is left to individual applications. TrueFoundry takes a different approach by treating AI workloads services, jobs, and agents as infrastructure objects with lifecycle, ownership, and operational boundaries.
Rather than only deciding whether a request should be allowed, TrueFoundry controls where AI systems run, how they execute, and under what constraints, from deployment through runtime. This shift from request routing to lifecycle control is what enables consistent governance as AI usage scales.
Concretely, this shows up in several critical dimensions.
Policy Enforcement at the Environment Layer
In gateway-centric architectures, access policies are typically embedded in application code, SDK configuration, or per-service gateway rules. This quickly becomes brittle as teams, services, and environments multiply.
TrueFoundry enforces access and usage policies at the workspace and environment level. Models, agents, and tools are scoped to environments such as development, staging, and production, with permissions and controls applied consistently across all workloads deployed in that environment.
Because policies are tied to environments rather than individual applications:
- Production constraints cannot be bypassed by misconfigured clients
- New services inherit the correct policies by default
- Governance remains stable even as teams and codebases change
Runtime-Enforced Usage Guardrails

AI systems fail in production not because a single request is invalid, but because usage accumulates in unexpected ways through concurrency spikes, retry storms, or background workloads running at scale.
TrueFoundry enforces usage guardrails at execution time, with visibility into how workloads behave at runtime. Concurrency limits, throughput constraints, and usage caps are applied centrally across services and jobs that share underlying models or infrastructure.
Because these limits are enforced at the platform layer:
- Guardrails apply uniformly across all clients and services
- Runaway workloads can be contained even if application-side checks fail
- Cost spikes are prevented before they propagate across teams
This is fundamentally different from client-side or SDK-level controls, which assume applications behave correctly and independently.
Isolation at the Deployment Layer
TrueFoundry enforces isolation at the deployment and environment layer, not just at request admission. AI services, batch jobs, and agent workflows are deployed as isolated workloads within defined environments, with access, policies, and resources scoped per environment.
These workloads run as separate deployments and jobs with independent runtime processes and failure domains, rather than sharing a single flat execution context behind a gateway. As a result:
- Failures in one service or job do not automatically impact others
- Non-production workloads are isolated from production by default
- Resource contention and fault propagation are contained
Application-level LLM gateways, which operate primarily in the request path, do not control runtime execution or infrastructure state. As a result, they cannot provide this level of deployment and environment isolation - an issue that becomes increasingly visible as AI workloads scale across teams and production environments.
Observability and Cost at the Right Layer

Token-level metrics are useful, but insufficient once AI workloads span long-running services, background jobs, and agent workflows. In production systems, cost and performance emerge from the interaction between:
- Token usage and model selection
- Request concurrency and execution duration
- Runtime resource consumption
- Environment and team ownership
TrueFoundry correlates these signals at the platform layer, allowing teams to reason about AI behavior the same way they reason about other production systems—by environment, service, and owner, not by individual API calls.
Designed for Regulated and Private Deployments
Many enterprise AI deployments operate under constraints that application-level gateways implicitly assume away, including:
- Execution inside private VPCs or on-prem environments
- Data residency requirements tied to geography or regulation
- Air-gapped or restricted network setups
TrueFoundry’s control plane is designed to operate across these deployment models, ensuring that governance, isolation, and observability remain consistent regardless of where inference runs. As a result, compliance properties - such as data boundaries and auditability are enforced as part of the infrastructure itself, rather than added later through application logic or process controls.
Conclusion
Kong and Portkey each solve important problems at different stages of AI adoption. Kong extends familiar API gateway patterns to AI traffic, while Portkey introduces LLM-native abstractions that make it easier to build and operate AI-powered applications.
However, as AI becomes a shared, production-critical capability, enterprises quickly encounter challenges that go beyond request routing or prompt management. Governance, cost attribution, environment isolation, and compliance all require controls at the infrastructure level not just at the gateway.
This is why many organizations move beyond API and LLM application gateways toward AI-native infrastructure platforms like TrueFoundry, which are designed to run, govern, and scale AI systems reliably across teams and environments.
TrueFoundry AI Gateway delivers ~3–4 ms latency, handles 350+ RPS on 1 vCPU, scales horizontally with ease, and is production-ready, while LiteLLM suffers from high latency, struggles beyond moderate RPS, lacks built-in scaling, and is best for light or prototype workloads.
The fastest way to build, govern and scale your AI




















.webp)
.webp)
.webp)
.webp)


.webp)
.webp)





