Top 8 Amazon Bedrock Alternative and Competitors for 2026 [Detailed Review]
Amazon Bedrock is a viable starting point for teams strictly bound to the AWS ecosystem, offering a managed API layer for Foundation Models (FMs) without immediate infrastructure management. However, as AI workloads mature into production in 2026, engineering teams inevitably face the "Platform Wall." This barrier manifests as three primary friction points:
- AWS Ecosystem Tax: Substantial egress fees and data transfer costs when pipelines interact with external services. As noted in the AWS EC2 On-Demand Pricing, data transfer out to the internet can cost up to $0.09 per GB, which destroys margins for high-volume multimodal applications.
- Rigid Model Versioning: Managed services often deprecate model versions on short notice, breaking production pipelines that rely on specific behavior.
- Cost Unpredictability: Per-token pricing scales linearly. At high throughput, the cost of managed inference often exceeds the cost of provisioned hardware by 3-5x.
For architects designing for the long term, the objective shifts from simple API access to building a "Migration and Multi-Cloud Strategy." This guide evaluates the technical trade-offs, unit economics, and operational realities of the top alternatives to Bedrock. While managed services offer convenience, platforms like TrueFoundry are emerging as the preferred control plane for enterprises requiring Bedrock's ease of use combined with the economic and operational control of deploying on their own cloud infrastructure.
Top 8 AWS Bedrock Alternatives for 2026
In this section, we analyze the engineering merit and architectural fit of the following competitors:
- TrueFoundry
- Google Vertex AI
- Azure OpenAI Service
- Oracle Cloud Infrastructure (OCI) Generative AI
- Databricks Mosaic AI
- Botpress
- Runpod
- Altair AI Studio
TrueFoundry: A cloud-agnostic AI gateway and orchestration layer
TrueFoundry operates as a platform-agnostic control plane rather than a closed ecosystem. Unlike Bedrock, which acts as a black-box API wrapper where data leaves your control, TrueFoundry orchestrates the compute and inference layers directly inside your own VPC or Kubernetes clusters (EKS, GKE, AKS, or bare metal).
Fig 1. Architecture Comparison: Managed API vs. TrueFoundry Control Plane

This architecture decouples the developer experience from the underlying infrastructure. Key features include:
- Kubernetes Deployment: Deploys AI workloads on your own clusters with auto-scaling and health checks configured automatically.
- AI Gateway: A unified API surface (OpenAI-compatible) that handles load balancing, retries, and fallbacks. It can route traffic to Azure OpenAI if AWS Bedrock hits rate limits.
- Cost Arbitrage: Allows the use of Spot Instances for inference, potentially reducing compute costs by 50-60% compared to on-demand pricing.
- Prompt Lifecycle Management: Prompts are treated as code, with versioning and testing integrated into the CI/CD pipeline.
Why TrueFoundry is a better choice:
The primary differentiator is architectural sovereignty. TrueFoundry does not add a markup on inference tokens when you host your own open-source models. You pay the raw infrastructure cost to your cloud provider. For high-volume workloads, this flat-rate compute cost is significantly cheaper than the linear scaling of token-based pricing.
Pricing Plans:
- Developer: Free tier for individual developers.
- Starter: Flat monthly fee per seat for small teams.
- Pro/Enterprise: Custom pricing including SSO, RBAC, and dedicated support.
What customers say:
Users on G2 consistently rate TrueFoundry 4.8/5, highlighting the platform's ability to abstract Kubernetes complexity for backend engineers. One review notes, "It turned our backend team into MLOps engineers overnight without the learning curve of Kubeflow."
Action: Sign up for TrueFoundry Free Tier to test the AI Gateway.
Google Vertex AI
Features
Vertex AI integrates deeply with the Google Cloud ecosystem. It provides native access to the Gemini family and supports AutoML. It excels in operationalizing models with built-in feature stores and vector search that integrates directly with BigQuery.
Pricing
Pricing is segmented by operation. For example, Gemini 1.5 Pro is priced per 1k characters/images. Crucially, prediction on custom-trained models incurs node-hour charges. See Vertex AI Pricing for the specific breakdown of machine types (e.g., n1-standard-4 vs TPU v5e).
Unique Use Cases
Vertex is optimal for organizations utilizing BigQuery for RAG (Retrieval-Augmented Generation) pipelines due to low-latency data access within the GCP backbone.
Azure OpenAI Service
Features
Azure OpenAI Service provides enterprise-grade access to GPT-4o and DALL-E 3. It adds compliance layers (SOC2, HIPAA) and private networking via Azure Private Link that standard OpenAI APIs lack.
Pricing
Azure uses a "Pay-as-you-go" model and "Provisioned Throughput Units" (PTUs). PTUs provide guaranteed latency but require significant upfront commitment. According to the Azure OpenAI Pricing, standard GPT-4 models can cost significantly more per token than open-source alternatives hosted on self-managed VMs.
Unique Use Cases
Default choice for enterprises with existing Microsoft Enterprise Agreements requiring strict RBAC via Microsoft Entra ID.
Oracle Cloud Infrastructure (OCI)
Features
OCI Generative AI is built on a "Supercluster" architecture with RDMA networking, designed for high-performance training. It features a partnership with Cohere for embedded vector search.
Pricing
OCI is aggressive on compute. As per Oracle Cloud Pricing, their GPU instances often undercut AWS and Azure, making them attractive for raw training jobs.
Unique Use Cases
Best for High-Performance Computing (HPC) workloads and training massive foundational models from scratch where raw compute efficiency per dollar is the primary KPI.
Databricks Mosaic AI
Features
Mosaic AI enables enterprises to pre-train and fine-tune LLMs using proprietary data inside the "Data Lakehouse." The architecture ensures training data never leaves the customer's governance boundary.
Pricing
Pricing is denominated in Databricks Units (DBUs) plus underlying cloud costs. This decoupled model offers transparency but requires monitoring of instance types.
Unique Use Cases
Ideal for organizations that view proprietary data as a competitive moat and need to train smaller, domain-specific models (SLMs).
Botpress
Features
Botpress is a low-code orchestration tool at the application layer. It features a visual flow builder and connectors for WhatsApp/Slack, focusing on dialogue management rather than model hosting.
Pricing
Usage-based model charging per incoming message.
Unique Use Cases
Best for product teams building customer support bots who do not need to manage GPU infrastructure.
Runpod
Features
Runpod offers "Serverless GPU" containers (Pods). It allows developers to spin up instances with pre-configured templates for vLLM or Stable Diffusion in seconds.
Pricing
Runpod competes on raw hourly rates. For example, Runpod Pricing often lists A100 GPUs at rates significantly lower than hyperscalers, sometimes as low as $1.69/hr for community cloud instances.
Unique Use Cases
Targeted at startups needing cost-effective, on-demand GPU compute for batch processing or fine-tuning without long-term contracts.
Altair AI Studio
Features
Focuses on industrial data science, providing a no-code environment for data prep and ML deployment, integrated with simulation workflows.
Pricing
Uses a licensing unit model (Altair Units) pooled across their software portfolio.
Unique Use Cases
Designed for manufacturing and aerospace sectors involving physics-based simulations.
Open-Source AWS Bedrock Alternatives for Generative AI
Notable Open-Source Frameworks
- Hugging Face: The central hub for models. The Open LLM Leaderboard tracks performance of top models like Llama 3 and Mistral.
- vLLM: A high-throughput serving engine that utilizes PagedAttention to manage memory, often delivering 2-4x higher throughput than standard Hugging Face Transformers.
Benefits and Challenges
- Benefits: Complete data privacy, zero vendor lock-in, and ability to quantize models (e.g., AWQ) to run on consumer hardware.
- Challenges: Operational burden. You are responsible for driver updates, CUDA compatibility, and high availability.
Comparison of AWS Bedrock Competitors
Cost Analysis: Tokens vs. Compute
Fig 2. Cost Crossover Point

Note on Fig 2: The gray line represents Managed API (Token) costs which scale linearly. The blue line represents Self-Hosted costs (via TrueFoundry), which remain flat (step-function) based on provisioned GPU capacity. The crossover point typically occurs around 10-20M tokens per month, after which self-hosting becomes significantly cheaper.
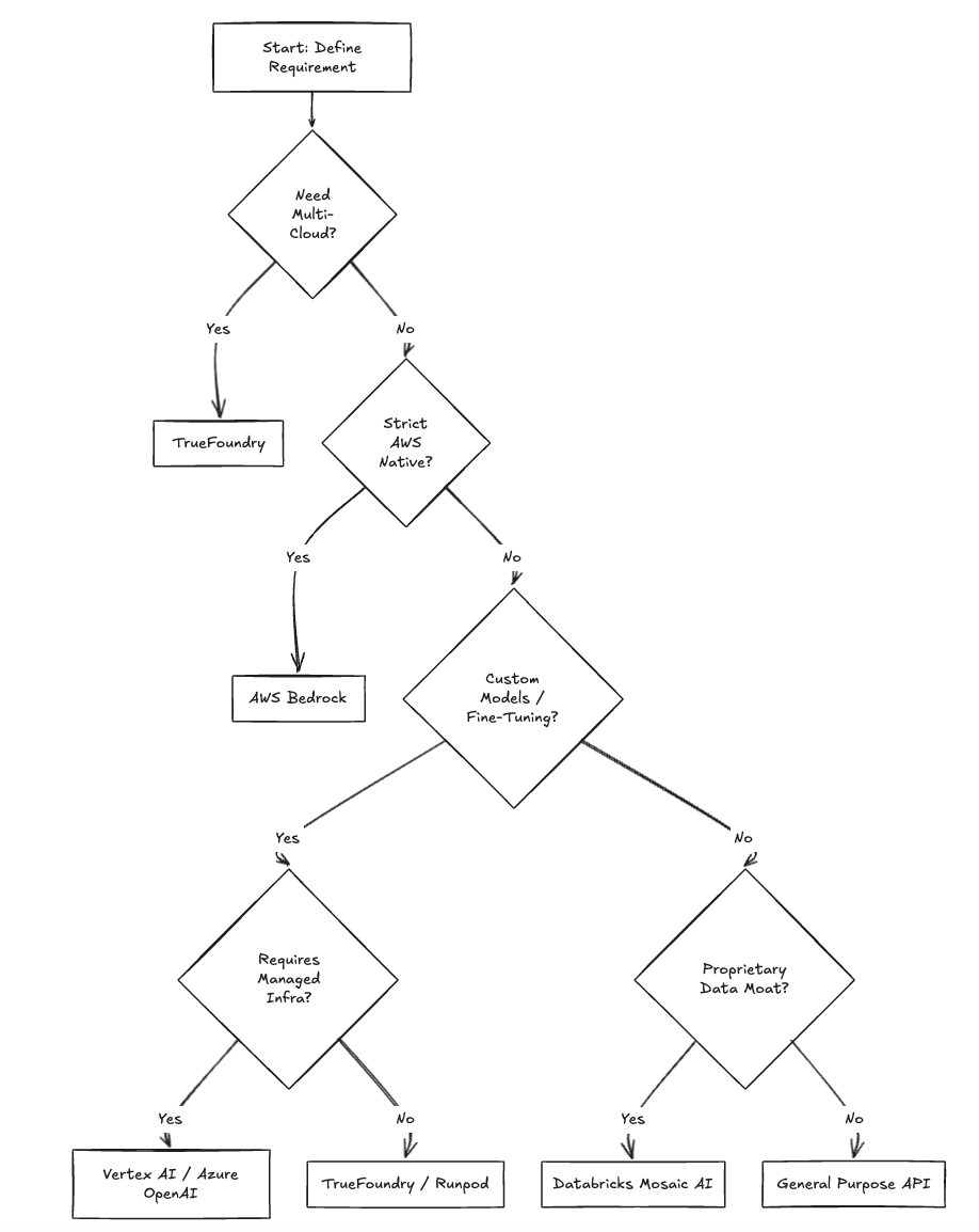
How to Choose an AWS Bedrock Alternative
Selecting the right alternative requires a decision framework based on infrastructure maturity and architectural goals.
Are you planning a multi-cloud architecture?
If your strategy involves avoiding single-vendor dependency, a unified control plane is essential. TrueFoundry allows you to deploy to any cluster across AWS, GCP, and Azure from a single dashboard.
Is cost predictability critical for budgeting?
Token-based pricing is difficult to forecast. If you require stable monthly spend, owning the compute via TrueFoundry (on Reserved Instances or Spot) allows for deterministic budgeting. As cited in AWS Savings Plans, committing to compute usage can yield savings of up to 72% compared to On-Demand prices—savings you cannot realize with Bedrock's API pricing.
Do you require data sovereignty and VPC isolation?
Regulated industries often cannot send data to a public multi-tenant API endpoint. TrueFoundry deploys the inference endpoint inside your VPC, ensuring data never leaves your perimeter.
Fig 3. Decision Logic for AI Infrastructure

Ready to Scale Beyond AWS?
AWS Bedrock is a functional solution for teams prototyping within the AWS ecosystem. However, for engineering teams building multi-cloud, cost-efficient AI products, the "API-wrapper" model becomes a constraint. TrueFoundry offers the necessary bridge: the infrastructure ownership and flexibility of a custom build without the operational overhead of managing raw Kubernetes manifests.
FAQs
Is Amazon Bedrock worth it?
For initial prototyping, Bedrock is efficient. However, for production applications, the markup on tokens often makes it less cost-effective than hosting models on your own infrastructure.
What are the limitations of Amazon Bedrock?
Limitations include vendor lock-in, unpredictable costs at scale (token-based pricing), and limited ability to deploy custom quantized models (like GGUF formats) that could save on compute.
Is Amazon Bedrock similar to ChatGPT?
No. ChatGPT is a SaaS application. Bedrock is a PaaS (Platform as a Service) used to build applications like ChatGPT.
How secure is Amazon Bedrock?
Bedrock follows the AWS Shared Responsibility Model. While it offers encryption, your data is processed on AWS-managed infrastructure. Self-hosting via TrueFoundry inside your own VPC offers higher isolation.
What is the equivalent of AWS Bedrock in GCP?
Vertex AI. It offers similar managed APIs but includes more robust MLOps tools for custom training.
How is AWS Bedrock different from SageMaker?
SageMaker is for building and training models from scratch (IaaS/PaaS). Bedrock is strictly for consuming pre-trained models via API. Use SageMaker if you need to inspect the training loop; use Bedrock if you just want an inference response.
Built for Speed: ~10ms Latency, Even Under Load
Blazingly fast way to build, track and deploy your models!
- Handles 350+ RPS on just 1 vCPU — no tuning needed
- Production-ready with full enterprise support
TrueFoundry AI Gateway delivers ~3–4 ms latency, handles 350+ RPS on 1 vCPU, scales horizontally with ease, and is production-ready, while LiteLLM suffers from high latency, struggles beyond moderate RPS, lacks built-in scaling, and is best for light or prototype workloads.










